計畫內容

HOME > 計畫內容
計畫內容
 
一、目的:教育部(以下簡稱本部)為鼓勵師資培育大學之教育實習指導教師、教育實習學生及教育實習機構之教育實習輔導教師、行政人員積極參與教育實習,協助教育實習學生專業標準理論轉換之實踐力,獎勵其對教育實習貢獻,增進教育實習效能,提升師資培育素質,特提供教育實習績優獎項,並訂定本要點。
二、獎勵對象:師資培育之大學教育實習指導教師、教育實習學生及教育實習機構之教育實習輔導教師、行政人員。
三、辦理期程:教育實習績優獎每年辦理一次,其辦理期程如下:
(一)報名甄選:每年5月15日以前。
(二)審查作業:每年5月16日至7月15日止。
(三)審查結果:每年8月31日前公告得獎名單。
 
有意參賽之師長及實習學生,煩請與各師資培育之大學聯繫。
各參賽作品需經各師資培育之大學校內甄選後推薦參賽。
 
 
要點資訊:
教育部公文發文日期:115年4月9日
發文字號:臺教師(四)字第1152600712A號
要點原文請上教育部師資培育及藝術教育司網頁查詢
或至行政院公開資訊網瀏覽要點內容。





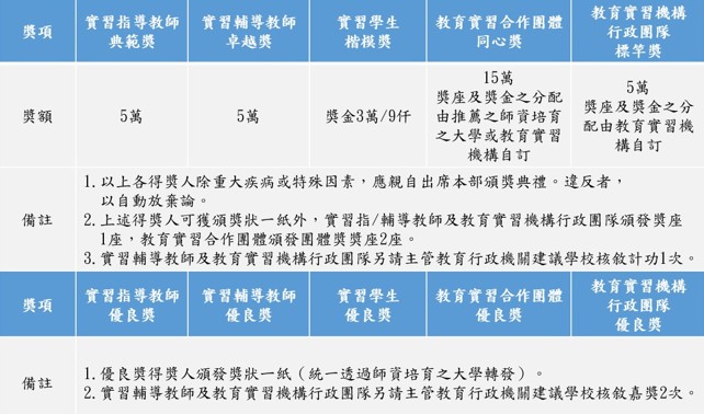
獎勵方式

 

獎勵方式 





獎勵對象
一、個人參賽:
(一)實習指導教師:
       指導實習學生表現卓越,經師資培育之大學推薦。
(二)實習輔導教師:
       協助師資培育之大學輔導實習學生表現卓越,經師資培育之大學及教育實習機構聯署推薦。
(三)實習學生:
  完成教育實習實習(甄選前一年2月至7月或 8月至甄選當年度1月31日),於教育實習期間之表現卓越,且於前述時段完成教育實習,經獲實習指導教師及實習輔導教師聯署推薦。
 
二、團體參賽
(一)教育實習合作團體:
  符合前款各目規定之實習指導教師、實習輔導教師及實習學生,不限組成模式,對教育實習三聯關係有具體貢獻、效益及特色者,均得由師資培育之大學或教育實習機構推薦,並由師資培育之大學彙整報名。 
(二)教育實習機構行政團隊:
        協助師資培育之大學輔導五名以上實習學生教育實習,並於教育實習業務表現足具標竿,經師資培育之大學推薦。
(三)已獲獎者,自獲獎後應累計三年輔導(指導)教育實習經驗,始得再參選同一獎項。
 
 
 
 
 





計畫流程

計畫流程